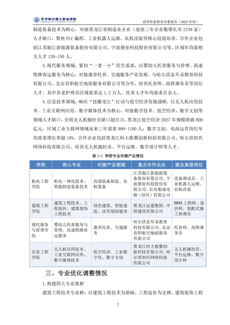
Qiqihar Polytechnic College
2026年1月19日星期一
首 页
学院概览
学院简介
现任领导
领导关怀
机构设置
党群机构
行政机构
教学单位
师资队伍
师资概况
特聘工程师
教学科研
教务公告
教务信息
科研动态
党建工作
党建思政
师德师风
纪检监察
工会活动
妇女联合会
校园文化
办学理念
校风校训
校魂
校歌校徽
最美校园
信息公开
学校信息公开
人才培养方案
质量年度报告
校友关注
继续教育
学院概况
学院简介
机构设置
工作职能
招生信息
高等学历继续教育
非学历教育培训
高等学历继续教育
教务管理
学籍管理
本科教学点管理
非学历教育培训
通知公告
培训动态
服务指南
下载专区
运建技校
学校简介
专业介绍
学生活动
信息公开
学校信息公开
人才培养方案
质量年度报告
您当前所在的位置:
首 页
>
信息公开
>
质量年度报告
齐齐哈尔理工职业学院高等职业教育质量报告(2025年度)
2025-12-03
次
来源:本站
作者:管理员
摄影:管理员
负责编辑:管理员
摘要:
上一篇:
齐齐哈尔理工职业学院高等职业教育质量报告(2024年度)
下一篇:没有了